首页
关于我们
公司简介
组织架构
资质荣誉
项目案例
新闻动态
公司要闻
大事记
媒体聚焦
便民停车
业务领域
投资建设
数智运营
科技研发
场景搭建
企业党建
党建动态
廉政建设
青年活动
企业文化
文化理念
社会责任
员工风采
信息公告
通知公告
招投标信息
招聘信息
通知公告
招投标信息
招聘信息
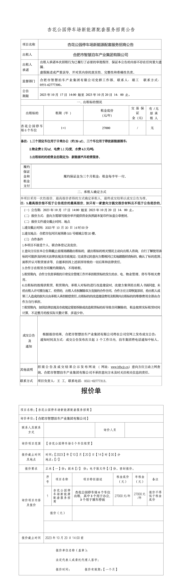
杏花公园停车场新能源配套服务招商公告
时间:2023-10-17
上一篇:
合肥市智慧泊车产业集团有限公司东方大厦办公区绿植租摆服务项目询价公告
下一篇:
合肥市智慧泊车产业集团有限公司停车场专项审计项目询价公告